bevictor伟德官网-韦德官方网站
网站首页
机构简介
机构设置
招生工作
学科与导师介绍
重要通知
招生简章
初试成绩查询
奖助体系
培养工作
教学通知
管理规定
培养方案
学籍过程
常见问题(FAQ)
学位工作
学位工作通知
学位规章制度
学科建设
学科介绍
全日制专业学位
特色团队
学位点评估
博士点
控制科学与工程
机械工程
专业学位
产学研基地
导师队伍
博士项目导师
博士生导师
硕士生导师
国际交流
研究生联合培养项目
出国管理
学术交流基金
境内外学习项目
下载专区
培养文件
硕士学位
专业学位
学科专项
博士学位
优硕论文
合格评估
网站首页
>
招生工作
>
招生简章
>
正文
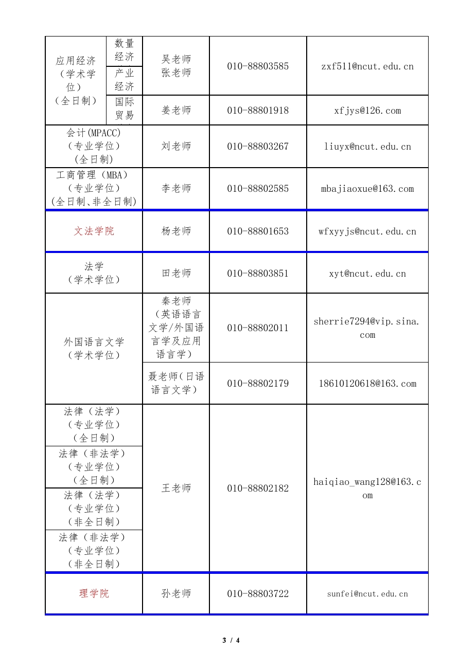
bevictor伟德2019年硕士研究生招生学院、学科(专业)联系方式
作者: 时间:2018-07-12
上一篇:
bevictor伟德2019年招收攻读硕士学位研究生学科(专业)目录
下一篇:
关于举办2019年研究生招生宣传系列活动的通知(一)
版权所有 bevictor伟德官网-韦德官方网站
地址:北京市石景山区晋元庄路5号 邮编:100144